Files
biol125-lectures/neurophysiology1.md
2021-10-14 19:59:22 -07:00

43 KiB
Raw Permalink Blame History

Neuronal signaling

  • Electrical signals of nerve cells
  • Voltage-dependent membrane permeability
  • Channels and transporters
  • Synaptic transmission
  • Neurotransmitters, receptors, and their effects (second messenger systems, molecular signaling within neurons)

Note:

So, how do neurons convey information over long distances that results in information transfer to other neurons at synaptic connections? It is through electrical signaling that neurons are able to generate and transmit information. And this electrical signaling is possible because of a combination of…

  • voltage-dependent membrane permeability
  • which in turn requires special membrane proteins called ion channels and transporters
  • synaptic transmission
  • which in turn requires neurotransmitters, their membrane bound protein receptors and their resulting effects, including general molecular signaling within neurons as any living cell might have

Neurons have a negative membrane potential at rest

  • For intracellular recordings, an electrode is placed inside a cell such that the inside of the pipette is contiguous with the inside of the cell. If this electrode is connected to a voltmeter, which records transmembrane voltage across the cell membrane, one can determine the difference in voltage between the inside and outside of the cell.
  • When one does this in neurons, the microelectrode reports a negative potential called the resting potential. Always a fraction of a volt (-40 to -90 mV).
  • Volts are a unit of electrochemical potential energy. 1 Volt will drive 1 coulomb of charge (6.24x1018 electrons) through a resistance of 1 ohm in 1 second.
JA, CCO

Note:

To understand the basis of electrical excitability in neurons, we first need to understand that neurons, like other living cells, have a difference in electrical potential across the cell membrane when it is at rest.

To learn this physiologists stick electrodes inside of cells, including neurons. This electrode is hooked up to a voltmeter and another electrode sits outside the cell as a ground or reference electrode to complete the circuit. The difference in voltage between the inside of the cell and the outside of the cell is monitored over time and displayed on an oscilloscope.

When you do this such as with this model neuron shown here, one finds a negative resting membrane potential of the neuron with respect to the outside of approximately -70 mV.Recall that volts are a unit of electrical potential energy, where 1 Volt is defined as the amount of energy that will drive 1 coulomb of elementary charge or 6x10^18 electrons or protons through a resistance of 1 ohm in 1 second —>


Electrical current

Pump pressure ~ Voltage (volts) = V

Pipe diameter ~ Resistance (ohms) = R

Flow rate ~ Current (amperes) = I

V = IR Ohms law

I = V/R

M. Banzi Fig. 4-4, Getting Started with Arduino isbn:9781449363338

Note:

And recall from physics that voltage is related to the resistance and current in an electrical circuit as described by Ohms law. This analogy of a water pump/water wheel circuit helps us understand these relationships better.

Voltage
is the potential difference, or electromotive force measured across the conductor in units of volts.
So imagine a hand pump that you use to do some work and introduce pressure in a water system, that pressure or potential difference is the voltage.

Volt is defined as the difference in electric potential between two points of a conducting wire when an electric current of one ampere dissipates one watt of power between those points
voltmeter, ammeter

Current
measured in amperes is the flow of electric charge across a surface at the rate of one coulomb per second. Used to express the flow rate of electric charge.
So imagine the rate of water flow in this water pump as the the flow of electric charge across a cell membrane. What is the charge that is moving for a cell? Monovalent and divalent atoms like Na⁺, K⁺, Cl⁻, and Ca²⁺.
  • 1A equivalent to one coulomb (roughly 6.241×10^18 times the elementary charge) per second
  • coulomb = charge (symbol: Q or q) transported by a constant current of one ampere in one second. 1C equivalent to a charge of approximately 6.242×10^18 protons or electrons.
  • elementary positive charge: This charge has a measured value of approximately 1.6021766208×10^19 coulombs
Resistance
is the difficulty to pass a current through a conductor measured in ohms.
Image the diameter of a pipe or a valve that you can regulate to be the resistance
inverse of resistance is conducance g measured in siemens (S)
for studying neuronal excitability rewriting Ohm's law as I = g(Vm-Ex) is most useful. g = conductance, no. of open channels. (Vm-Ex) = driving force causing either positive or negative current.

Ohms law from physics class relates these quantities together as V = IR, and rearranging this equation and reading it as I = V/R or Current = Voltage divided by Resistance gives you a better intuitive feel for these relations. Notice that when you have 0 voltage or potential difference you have no current.

Avogadro constant
(symbols: L, NA)
is the number of constituent particles, usually atoms or molecules, that are contained in the amount of substance given by one mole.
Avogadros constant = 6.022×10^23 and is dimensionless.
mole
it is defined as the amount of any chemical substance that contains as many elementary entities, e.g., atoms, molecules, ions, electrons, or photons, as there are atoms in 12 grams of pure carbon-12 (12C).
this number is expressed by the Avogadro constant
electricity
movement of charged carriers through a medium in presence of electric field
duality of electromagnetic waves as wave or particle
AC (oscillation of electrons in place) vs DC (movement of electrons)

100 m/s == 360K m/hr == 223 mph


Electrical signals

  • Generated by changing the membrane potential of the neuron
  • Receptor potentials can be generated from the activation of sensory receptors: from touch, light, sound, taste, heat...
  • Synaptic potentials are generated at the post-synaptic membrane between two neurons
  • Action potentials are the high-amplitude, fast timing, regenerative signals that propagate a long distance

Note:

Signals in neurons can be generated by changing the membrane potential.
This includes receptor potentials inside your bodys sensory neurons for touch, heat, light, and sound.

And synaptic potentials are the changes in membrane potential at synapses that underly the transfer of information from neuron to neuron.

Action potentials are the large electrical spikes or impulses that allow neuronal signals to propagate over long distances, including nerves centimeters to meters long.

signal (wn, noun)
an electric quantity (voltage or current or field strength) whose modulation represents coded information about the source from which it comes

Types of electrical signals in neurons

Neuroscience 5e/6e Fig. 2.1

Note:

This figure shows these 3 types of neuronal signals.

  • Here is a receptor potential in a pacinian corpuscle, which is a type of mechanosensory receptor on sensory nerve endings near the surface of your skin.

  • Here is a synaptic potential recorded in a postsynaptic neuron.

  • Here is an action potential in a motor neuron. Look as the y-axes here— the action potential has a much larger amplitude change than receptor or synaptic potentials.

To understand the basis of these electrical signals we first need to learn about how this baseline membrane potential is generated, which is the neurons membrane potential while it is at rest. We will spend most of today's class learning about the neurons resting membrane potential and which will lead into how the action potential is generated that we'll continue with next class.


What is baseline? The "resting" membrane potential of neurons

  • The membrane of a nerve cell maintains an electrical polarization
  • The cell is polarized at rest, an electrical gradient is maintained across the plasma membrane (negative charge is greater inside the cell)
  • The cell has a resting potential difference in voltage across the membrane of a cell (~ -70 mV)
  • The cell has a concentration gradient difference in distribution of ions between the inside and outside of a membrane
JA, CC0

Note:

I said that the resting membrane potential is more negative inside the neuron with respect to its extracellular space this is because of the lipid bilayer and its transmembrane proteins which together make a functional cell membrane

We can think of the cell, a bit like American politics, is polarized.

This polarization of the cell results in a potential difference across the membrane (remember our water pump example) of about -70 mV

And there is a concentration gradient in ions (which are charged atoms like sodium, potassium, and chloride) that results in this difference in distribution of charge across the neurons membrane


Cell membrane potential difference terms

  • Resting membrane potential voltage across the cell membrane when it is at rest. Typically 40 to 90 mV
  • Hyperpolarization making the membrane potential more negative
  • Depolarization making the membrane potential more positive
  • Threshold potential membrane potential at which an action potential is initiated

Note:

Some important terms to know

A neuron not eliciting any electrical signals is "resting" at around -70 mV. If electrical current makes the membrane voltage more positive than it is depolarizing. If it is making the membrane more negative than it is hyperpolarizing. Depolarized is less polarized. Hyperpolarized is more polarized.


Recording passive and active electrical signals in a nerve cell

  • Can inject current into the cell
  • This current will add either positive charge or negative charge. This will change the resting potential accordingly
Neuroscience 5e/6e Fig. 2.2

Note:

Now we already saw that we can stick an electrode into a cell, and hook it up to an oscilloscope and passively record its resting membrane potential on the slide from earlier.

Now what if do the same recordings, but also electrically stimulate the cell so that positive or negative charge is added—

--

Recording passive and active electrical signals in a nerve cell

Action potentials all have basically the same amplitude. Stronger stimuli gives more action potentials not higher amplitude ones.

Neuroscience 5e/6e Fig. 2.2

Note:

So we insert the microelectrode into the cell and find that this neuron is resting at -65 mV.

Then we inject a small amount of negative current (less than 1 nA) so that we hyperpolarize the cell and we see that the membrane responds passively, meaning that the membrane potential changes and recovers with an exponential relationship.

  • 1-(1/e) = 63% (rise) Vm and 1/e (37%) (decat) of Vm

If we depolarize the cell membrane from rest by injecting pulses of positive current we get corresponding passive responses with exponential rises and decays of membrane potential unless that cell is a neuron and weve exceeded the threshold potential (shown by the red dotted line) for generating an action potential in that neuron.

Notice if we inject stronger current pulses, we get more action potentials, also known as a higher spiking or firing rate, rather than different action potential amplitudes. If the depolarization is sufficient to generate an AP, that AP amplitude stays largely the same within each individual neuron.

We will go over more detail each of these components later on...


Ionic movements produce electrical signals

  • There are differences in the concentrations of specific ions across membranes, due to ion transporters.
  • Membranes are selectively permeable to some of these ions using ion channels.

Note:

All electrical signals are the due to the flow of charge, positive or negative. In this case of neurons the charge is due to the movement cations such as Na and K and anions such as Cl and neuronal membranes are selectively permeable to some of these ions giving rise to the flow of charge or current across the cell membrane.


Ionic movements across neuronal membranes

Neuroscience 5e/6e Fig. 2.4

Note:

there are active ion transporters like the Na-K ATPase and there are ion channels. For example you could pretend this is a Na channel that opens when the neuron is depolarized.


Ion transporters and ion channels

  • Ion transporters actively move ions against their concentration gradients, therefore create ion concentration gradients
  • Ion channels proteins that allow only certain kinds of ions across the membrane
    • Allow ions to diffuse across the membrane (e.g. due to concentration gradients).

Note:

So how do ions get across the lipid cell membrane bilayer? Remember there are proteins in the cell membrane. Some of these are selective ion transporters, remember the Na-K ATPase from cell biology. These work to create concentration gradients.

There are also ion channels that form pores in the cell membrane that are selectively permeable for certain kinds of ions to cross the membrane. These allow ions move across the membrane


Na⁺K⁺ pump

  • 3 Na⁺ out for every 2 K⁺ in
  • Pumps against concentration gradient
  • Requires ATP
  • Helps set up the ion concentration gradients and resting membrane potential

Alberts Mol Biol of the Cell 3e Fig. 11-10

Note:

Here is one these ion transporters— the Na-K pump that moves 3 Na out of the cell for every 2 K in. This is an active process, requiring ATP. Moving 3 positively charged Na out for every 2 potassiums in leaving a net negative charge just across the membrane.


Ion channels

  • Membrane bound
  • Open and closed states
  • Show ion selectivity
  • Can be gated by different mechanisms

Note:

Ion channels span the membrane and act as pores. They can open and close, often in a voltage-dependent fashion as we will learn thursday. And ion channels even show selectively such that there are different types of Na, K channels as well as others.

And they can be additionally regulated or gated by different mechanisms including voltage or binding of ligands such as neurotransmitters. We will learn much more about the selectivity and function of ion channels a couple lectures from now.


The resting potential

  • Can be calculated from knowing the concentrations of ions inside and outside the cell, and the relative permeability of these ions across the cell membrane
  • Nernst equation simple formula to determine cell potentials
  • Goldman equation formula to determine resting potential when the cell membrane is permeable to more than one ion

Note:

We actually can predict what the resting membrane potential is by knowing the concentrations of ions inside and outside the cell and knowing the relative permeability of these ions to move across the cell membrane.

If a cell membrane is largely permeable to just one ion species, we can use the Nernst equation to predict the membrane potential for all kinds of cells.

If a cell membrane is permeable to more than one ion, we can use the Goldman equation.

We will come back to these in a minute.

Walther Nernst (1864-1941), West Prussia, 1920 Nobel Prize in chemistry


Electrochemical equilibrium

orange dots K⁺, green dots Cl⁻. This simulated membrane is **only permeable to K⁺**
Neuroscience 5e/6e Fig. 2.5

Note:

First lets discuss electrochemical equilibrium, which is the balance of two driving forces— electrical AND chemical diffusion across a cell membrane.

Imagine the following experiment. We have a cell and record intracellular membrane potential with electrodes and a voltmeter.

If this membrane is only permeable to K⁺, and KCl concentration is the same inside and outside the cell, there is no net flux of K⁺

If KCl is more concentrated inside the cell, initially there is a net flux of positively charged K⁺ from inside to outside the cell due to the chemical concentration driving force which leaves the membrane hyperpolarized because of the net movement of postive charge to the outside until the this chemical force is balanced by the electrical driving force from the positively charged K⁺ being repelled by the more positive environment now outside the cell. This is called electrochemical equilibrium, and the potential at which this occurs is called the equilibrium potential for that ion.


Electrochemical equilibrium explained

  • Initially each side of the container is neutral for charge Every K⁺ has a Cl⁻ partner
  • K⁺ diffuses down its concentration gradient since this membrane is permeable only to K⁺. Cl⁻ might want to but is not permeable. This creates a rush of K⁺ towards the other side (outside).
  • After a while the positive charge builds up and the ions start to repel each other because of their like charge. This discourages more K⁺ from going out, even though its concentration difference is trying to drive it that way.
  • An equilibrium will be reached which creates a net positive charge outside the cell relative to the inside. The inside (intracellular) space of the cell relative to the outside (extracellular) space is then -58 mV (for this example)
  • The resting potential can be calculated using the Nernst equation

Note:


Resting membrane potential video

Neuroscience 5e Animation 2.1

Note:


Nernst equation

  • Statement of the equilibrium condition for a single ion species across a membrane that is permeable only to that ionic species:

    • Ex = equilibrium potential (V) for ion x
    • R = the gas constant (8.3 J mol-1 K-1)
    • T = absolute temperature (K)
    • F = faraday constant (9.6x104 J mol-1 V-1)
    • z = valence of the ion, including sign.
    • ln = natural logarithm (base e)
    • [x]out extracellular concentration of an ion; [x]in intracellular concentration
  • RT/F can be a constant at room temperature to give a simplified equation

Nernst equation
For calculations at any temperature, Ex in volts (V)
Simplified Nernst equation
For calculations at room temperature (68ºF = 20ºC = 20+273 = 293ºK), Ex in millivolts (mV)

Note:

So I stated that the Nernst equation is how we can calculate the equilibrium potential for a cell membrane permeable to one type of ion.

And here is the Nernst equation is:

Where Ex is...

Gas constant R
equivalent to the Boltzmann constant but expressed in units of energy.
The physical significance of R is work per degree per mole.
R = 8.3144598 J mol1 K1 == R = work / amount x temperature.
Relates the energy scale in physics to the temperature scale, when a mole of particles at the stated temperature is being considered. Joules/mol/K
Temperature
absolute temperature expressed in degrees Kelvin
Faraday constant
magnitude of electric charge per mole of electrons = 96485.33289 C/mol. Expressed in C/mol or J/mol/V
z
the valence of the ion in question
ln
the natural logarithm which has the mathematical constant e =~2.718 as its base (Euler's number)
ln(e) = 1, where e =~ 2.718

Now many of the classical experiments recording membrane potential in squid axon or other preparations were conducted at room temperature, which is 20ºC or about 68ºF.

Thus to make calculations simpler in the classic scientific papers (often from the 1930s and 1940s before computers) this equation for experiments carried out at room temperature (20ºC = 68ºF = 20ºC+273ºK = 293ºK) is often simplified to the following of:

which uses the base10 logarithm. Since —>

ln(x) / log10(x) = 2.30

—> 2.30 * log10(x) = ln(x)

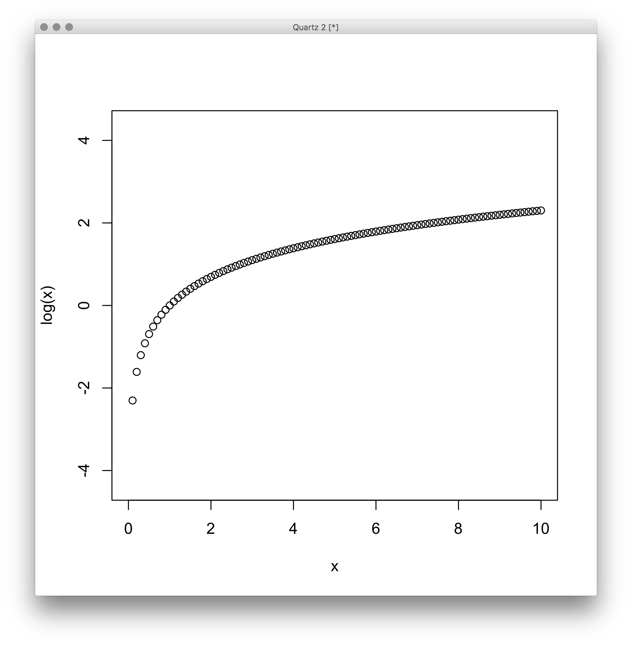
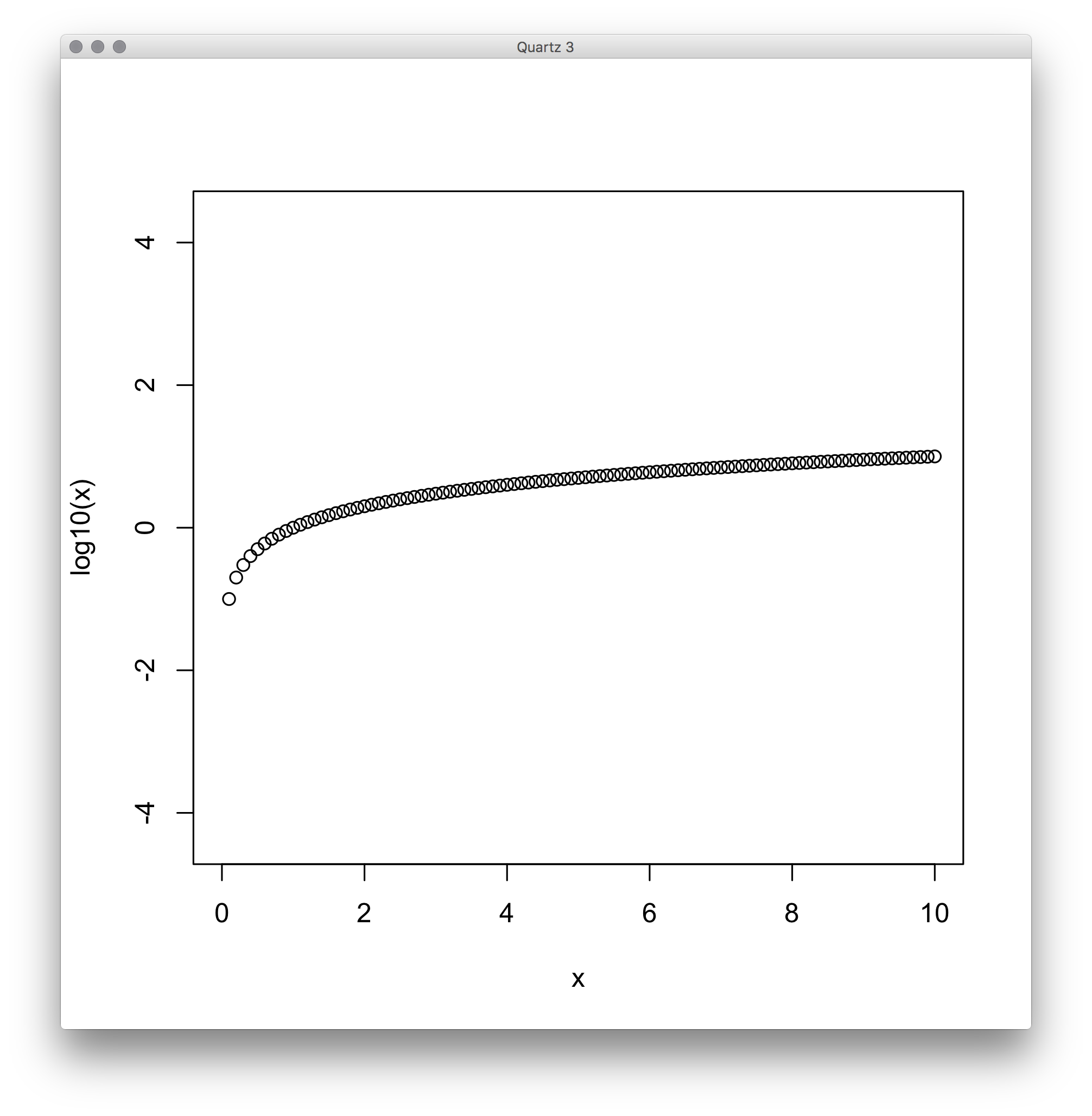
logarithm slope example:
x = seq(0,10,0.10); plot(x,log(x), asp=1); plot(x,log10(x), asp=1);

R = 8.3 J/Kmol, T = 37ºC + 273ºC = 310 K, F = 9.610^4 J/mol*V

E =

log(7) / log10(7)

--

Obtaining the simplified Nerst equation

Open up your browser's web developer javascript console (shift-ctrl-k (Firefox) or cmd-alt-j (Chrome)). Copy/paste the following lines:

R = 8.3 //Gas constant
F = 9.6 * 10**4 //Faraday constant
T = 20+273 //Room temperature in Kelvins

Relation of the natural logarithm (base e 2.718...) to the base 10 logarithm is always ln(x) = 2.30 * log10(x) or ln(x) / log10(x) = 2.30. ln() is Math.log() and log10() is Math.log10() in javascript. Copy/paste the following lines. Try varying x a few times and re-calculate:

x = 5
Math.log(x) / Math.log10(x)

Now use our constants defined above, convert to base10 log, and adjust the voltage from V to mV. We get 58 mV for our answer:

(R*T / F) * 2.3 * 1000

=>58.26427 mV

Note:

var a = [2,5,7,10,1000]
a.forEach(el => console.log( Math.log(el) / Math.log10(el) ))

Examples

  • Calculate the following equilibrium potentials at room temperature:
  • Outside 10 mM KCl, Inside 1 mM KCl membrane only permeable to K⁺ ?
    • EK+ = (58/1)log10(10/1) ==> +58
  • Outside 1 mM KCl, Inside 100 mM KCl membrane only permeable to K⁺ ?
    • EK+ = (58/1)log10(1/100) ==> -116
  • Outside 10 mM CaCl₂, Inside 1 mM CaCl₂ membrane only permeable to Ca²⁺ ?
    • ECa2+ = (58/2)log10(10/1) ==> +29 mV
  • Nernst predicts linear relationship with a slope of 58 mV (58/z) per 10 fold ion change in concentration gradient

Note:

log10(10) = 1

log10(1/100) = log10(0.01) = -2

For CaCl₂: (58/2)log10(10/1) = +29 mV

Since the Nernst equation is really just a linear equation of the form y = mx, you can think of this first term at the slope and the equilibrium potential for an ion varies linearly with the log of the concentration gradient. In other words there is 58 mV per tenfold change in the concentration gradient when we are talking about our potassium examples above, which is depicted here -->


Electrochemical equilibrium summary

  • Exact balance between two opposing forces
  • Initial concentration gradient causes K⁺ to move from compartment inside to outside
  • An opposing electrical gradient develops that tends to stop K⁺ from moving across the membrane
  • Therefore changing the concentrations of ions changes the chemical driving force and can induce ion flux
  • In addition changing the membrane potential changes the electrical driving force and can induce ion flux

Note:

Remember that electrochemical equilibrium is the:

I = g(Vm-Ex). g = conductance, no. of open channels. (Vm-Ex) = driving force causing either positive or negative current.


Electrochemical equilibrium video summary

Neuroscience 5e Animation 2.2

Note:


Membrane potential influences the flux of ions

Simulated cell at room temperature
Neuroscience 5e/6e Fig. 2.6

Note:

So lets imagine the following experiment we have a cell membrane, at room temperature and it is permeable only to potassium shown by the orange dots going through K⁺ ion channels. From the Nernst eqn we can calculate that the equilibrium potential for K⁺ to achieve electrochemical equilbrium in this situation is -58 mV.

That means that the chemical or concentration dependent driving force is predominant at more depolarized or more positive membrane potentials than -58mV as shown on the left here causing a net outward K⁺ flux.

If our hypothetical battery holds the membrane at -58 mV, the equilbrium potential, there is no net K⁺ flow.

At more negative membrane potentials than the nernst equilbrium potential we get net inward flow due to the stronger electrical driving force which in the case of potassium here is causing it to move against its chemical gradient.


Equilibrium with more than one permeant ion

  • If inside solution contains 10 mM KCl and 1 mM NaCl and outside solution contains 1 mM KCl and 10 mM NaCl...
  • ...and the cell is only permeable to K⁺, equilibrium potential is -58 mV. Or if only permeable to Na⁺, than potential is +58. Nernst eqn.
  • ...but if membrane is permeable to both K⁺ and Na⁺ (but not necessarily equally permeable) then equilibrium potential will be an intermediate value in between. Nernst cannot do this calculation.
  • Requires Goldman equation
    • The relevant ions in neurons are K⁺, Na⁺, and Cl⁻
    • No sign for valence, that is why Cl⁻ is flipped
Simplified Goldman equation
For calculations at room temperature

Note:

This is all great but real cells have to deal with permeability of more than one ion species.

So imagine we have 10 mM KCl and 1mM NaCl inside the cell and 1 mM KCl and 10mM NaCl outside the cell.

If we have a simplified situation like earlier where the membrane is permeable to just K we can use Nernst eqn to show that the Veq will be -58mV at room temp. If just permeable to Na we can use Nernst to show the Veq will be +58mV

Now imagine the cell membrane is permeable to both K and Na and that these permeabilities or ability of ions to pass across the membrane are not equal for K and Na, then we have to use the Goldman eqn.

Which looks like a more complex version of the Nernst equation but with added terms that take into account the concentrations and relative membrane permeabilities of multiple ion species.

There is no valence term, thus since choride is an anion, its concentration terms are flipped.

For a typical neuron at rest, pK : pNa : pCl = 1 : 0.05 : 0.45. Note that because relative permeability values are reported, permeability values are unitless.

http://www.nernstgoldman.physiology.arizona.edu/
http://www.physiologyweb.com/calculators/ghk_equation_calculator.html
http://jgp.rupress.org/content/27/1/37.full.pdf+html

  • calcium permeability is essentially zero for cells at rest. But during active dynamics permeability changes many thousand fold
  • calcium is more complicated, requires a derived goldman eqn.
  • "Expansion of the constant field equation to include both divalent and monovalent ions." (Spangler, S.G., Ala J Med Sci, 9: 218-223, 1972)
  • http://www.nernstgoldman.physiology.arizona.edu/using/

Cells are semi-permeable containers

  • Semi permeable membranes
  • Concentration gradients of ions across membranes
  • Concentration of Na⁺ and Cl⁻ higher outside than inside, while K⁺ is higher inside
  • The resting membrane potential is close to the equilibrium potential for K⁺, suggesting that at rest a cell is permeable mostly to K⁺

Note:

Cells are like a semipermeable bag of electrolytes with different concentrations of ionic species inside and outside.

That is semipermeable containers with some capactity for self-replication


Extracellular and intracellular ion concentrations

ion intracellular conc. (mM) extracellular conc. (mM) ratio [x]out/[x]in
potassium (K+), squid 400 20 ~0.05
potassium (K+), mammal 140 5 ~0.04
sodium (Na+), squid 50 440 ~9
sodium (Na+), mammal 515 145 ~9
chloride (Cl-), squid 40150 560 ~3.7
chloride (Cl-), mammal 430 110 ~3.7
calcium (Ca2+), squid 0.0001 10 100000
calcium (Ca2+), mammal 0.0001 12 10000

Note:

Table of physiological relevant intracellular and extracellular ion concentrations in squid neurons and mammalian neurons. Though the values are scaled about 4 times higher in squid, note that K is more concentrated inside, and sodium and chloride are more concentrated outside for both invertebrate and vertebrate neurons. The relevant ratios of different ion species inside and outside are similar.


Which ion fluxes are responsible for baseline- the resting potential?

How to test if a neuron is only permeable to K⁺ at rest?

  • Measure concentrations of ions extracellularly and in the cytoplasm
  • Manipulate concentrations of ions outside as well as inside the cell
  • Make electrical measurements
  • Choose a suitable physiological model
    • Need an axon big enough to get your electrode in.
    • Use squid giant axon for experiments. large, unmyelinated axons (400x larger than a typical mammalian axon)

Note:

How do we know the relative permeability of the neuronal membrane at rest or during action potentials?

Need a physiological model suitable for the available experimental techniques.

The squid giant axon was used to test the basic properties of electrical conduction in neurons in the 1930s to 1950s due to its mm sized diameter.


Alan Hodgkin and Bernard Katz 1949

  • Hypothesis if axon resting potential (-65 mV) is predominantly due to K⁺ permeability then changing [K⁺]out should change the resting potential in a manner predicted by the Nernst equation
    • Experiment stick an electrode inside axon, one outside axon (in bath). Change the concentration of K⁺ in the bath and measure new membrane potential. Assume intracellular K⁺ is unchanged during experiment.

Note:

Alan Hodgkin, Andrew Huxley, Bernard Katz


Squid giant axon

Atlantic squid, Loligo pealei

Squid giant axon electrophysiology

Note:


K⁺ concentration gradient largely determines resting membrane potential

Neuroscience 5e/6e fig. 2.8; Hodgkin and Katz J. Physiol 1949

Note:

So Hodgkin and Katz did this experiment, varying the extracellular K⁺ concentration while recording the squid axon membrane potential and found that increasing the Kout incr the resting membrane potential.

They plotted resting membrane potential against the extracellular K⁺ concentration, shown in this red curve.

If internal K⁺ is unchanged, a plot of membrane potential against the log of external K⁺ concentration would yield a straight line with slope of 58mV per tenfold change in external K⁺ concentration at RT.

However it deviates from this expected relationship (shown by the black line), especially at lower K⁺ concentrations. Why?

Because other ions, particularly Cl⁻ and Na⁺, are also slightly permeable and the contribution of these other ions is more evident at low K⁺ concentrations.


Hodgkin and Katz 1949 conclusions 1

  • Inside negative resting potential is due to the axon membrane being permeable to K⁺ more than any other ion
  • More K⁺ inside than outside cell
  • At rest K⁺ ion channels are open and allow the flow of K⁺ down its concentration gradient, this creates extra (+) ions on the outside relative to the inside and therefore a (-) resting potential

Note:

So they correctly concluded that…


Hodgkin and Katz 2

  • Question What causes the axon to depolarize during an action potential?
    • Measured the membrane potential after initiating an action potential
    • Found Membrane potential during the action potential approached ENa
  • Hypothesis During an action potential the axon becomes predominantly permeable to Na⁺ and no longer to K⁺
    • Experiment Measure action potentials after decreasing [Na⁺]out

Note:

But they also wondered what is happening in the cell membrane when neurons are firing an action potential or spike or impulse?

To answer this Hodgkin and and Katz measured the membrane potential while inducing action potentials in the squid axon.

They observed that the Vm approached ENa during an AP...

They reasoned that during an AP...

Their experiment was to lower Na concentrations in the extracellular medium—


The action potential as measured by Hodgkin, Huxley, and Katz

Adapted from Hodgkin and Huxley Nature 1939

Note:

Hodgkin and Huxley, Nature 1939 squid giant axon

Image adapted from Principles of Neurobiology, L. Luo Garland Fig 2-19 which in turn adapted from Nature 1939.

Capacitance (farads)
is the ability of a body to store an electrical charge. Any object that can be electrically charged exhibits capacitance. Dielectric materials. Storage of electrical energy temporarily in an electric field. Unlike a resistor, an ideal capacitor does not dissipate energy. Instead, a capacitor stores energy in the form of an electrostatic field between its plates.
capacitance of membrane: during change in applied voltage or current across membrane, positively charged ions pile on surface of one side of membrane and electrostatically interact with cations on the other side of membrane surface (membrane acts as thin impermeable surfaces in parallel, like a capacitor), repeling them and inducing immediate, fast capacitive current along membrane

Role of sodium in the generation of an action potential

Lowering Na⁺ decreases both the rate and the rise of an action potential

Neuroscience 5e/6e Fig. 2.9; Hodgkin and Katz J. Physiol 1949

Note:

When Hodgkin and Katz did this low extracellular Na experiment, the AP had a smaller amplitude and also had a slower or longer timecourse so that the squid axon spiked at slower rate.


Role of sodium in the generation of an action potential

Neuroscience 5e/6e Fig. 2.9; Hodgkin and Katz J. Physiol 1949

Note:

As you can see on the left here changing extracellular [Na] changes the action potential amplitude in a way largely predicted by the nernst equilbrium potential for Na, but has a negligible effect on the resting membrane potential.


Hodgkin and Katz conclusions

  • During depolarization membrane becomes super permeable to Na⁺
  • There must be Na⁺ channels that are closed during rest but become open during an action potential, and closed again at the end of an action potential

Note:

So a summary of the Hodgkin and Katz experiment conclusions...


Resting membrane and action potentials comprise differing relative permeabilities to different ions

Neuroscience 5e/6e Fig. 2.7

Note:

And as we will soon learn, the resting membrane potential and action potential voltage is mostly due to relative changes in the permeability of the membrane to and Na vs K across the neuronal membrane. As you can see in this figure, the resting membrane potential for a neuron is close to the EK eq potential due to much greater permeability for K. During an action potential Na permeability initially increases, until the Vm approaches the ENa and then Na permeability decreases until the Vm again approaches the resting membrane potential and Pk increases.


The action potential summary

Note:

And this is just a overall summary of what we have been discussing